配资一流股票配资门户 兴业银行: 拟于7月1日赎回三期优先股

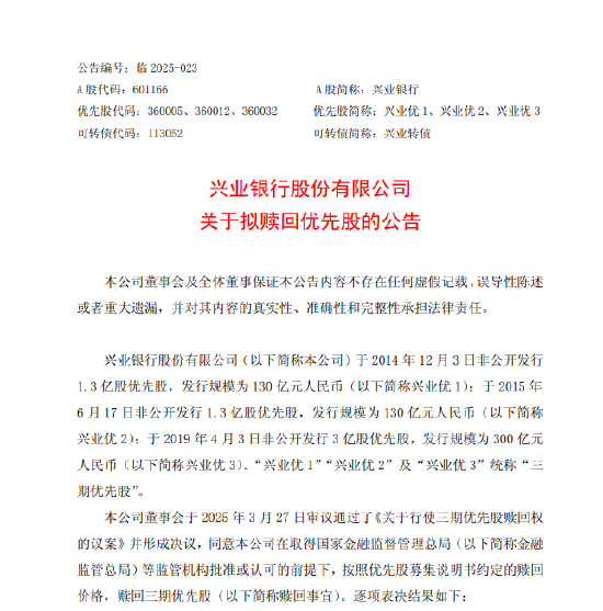
5月23日金融一线消息,兴业银行发布公告,兴业银行股份有限公司(以下简称本公司)于2014年12月3日非公开发行1.3亿股优先股,发行规模为130亿元人民币(以下简称兴业优1);于2015年6月17日非公开发行1.3亿股优先股配资一流股票配资门户,发行规模为130亿元人民币(以下简称兴业优2);于2019年4月3日非公开发行3亿股优先股,发行规模为300亿元人民币(以下简称兴业优3)。“兴业优1”“兴业优2”及“兴业优3”统称“三期优先股”。
兴业银行董事会于2025年3月27日审议通过了《关于行使三期优先股赎回权的议案》并形成决议,同意本公司在取得国家金融监督管理总局(以下简称金融监管总局)等监管机构批准或认可的前提下,按照优先股募集说明书约定的赎回价格,赎回三期优先股。近日,本公司收到金融监管总局答复,对赎回三期优先股无异议。为此,本公司拟于2025年7月1日赎回三期优先股。
配资一流股票配资门户
元富证券提示:文章来自网络,不代表本站观点。




